WhatsApp - WhatsApp网页版【最新官网】
  • 首页
  • 问题解答
立即扫码
首页 包含"媒体下载质量"标签的文章
如何调整WhatsApp网页版的视频和图片画质

如何调整WhatsApp网页版的视频和图片画质

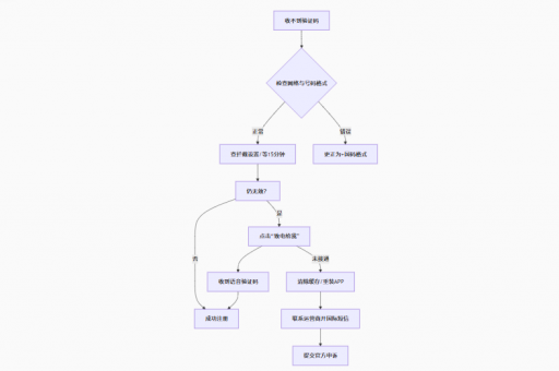
WhatsApp网页版画质调节选项全解析:如何优化图片与视频清晰度目录导读WhatsApp网页版画质调节的重要性如何访问和调整WhatsApp网页版画质设置图片与视频发送时的画质优化技巧常见问题解答总...

whatsapp 2025-11-21 6 #画质调整 #媒体下载质量

随机图文

  • WhatsApp网页版连接失败的解决方法

    WhatsApp网页版连接失败的解决方法

    2025-10-29 0
  • WhatsApp网页版通知不响怎么办

    WhatsApp网页版通知不响怎么办

    2025-10-29 0
  • WhatsApp网页版商品目录功能

    WhatsApp网页版商品目录功能

    2025-10-29 0

最新文章

  • WhatsApp远程办公与沟通全攻略

    WhatsApp远程办公与沟通全攻略

    2025-11-21 0
  • 如何使用电脑登录WhatsApp网页版

    如何使用电脑登录WhatsApp网页版

    2025-11-21 0
  • WS网页版

    WS网页版

    2025-11-21 0
  • 长时间不活动,你的WhatsApp网页版会自动登出吗?

    长时间不活动,你的WhatsApp网页版会自动登出吗

    2025-11-21 0
  • 阻止消息外传,WhatsApp网页版防转发设置指南

    阻止消息外传,WhatsApp网页版防转发设置指南

    2025-11-21 0
  • 如何调整WhatsApp网页版的视频和图片画质

    如何调整WhatsApp网页版的视频和图片画质

    2025-11-21 0

热门文章

  • 1.WhatsApp网页版登录时如何保证安全
  • 2.WhatsApp网页版最新功能评测
  • 3.WhatsApp网页版多设备功能常见问题
  • 4.WhatsApp网页版未来更新计划
  • 5.WhatsApp网页版如何同时登录多台电脑
  • 6.WhatsApp网页版与桌面版区别
  • 7.WhatsApp网页版怎么联系客服
  • 8.WhatsApp网页版链接设备怎么解除绑定

关于本站

WhatsApp 网页版是官方推出的浏览器端通讯工具,手机扫码即可快速登录,实时同步手机端聊天记录与联系人。支持文字、图片、100MB 内文件传输及语音视频通话,群聊管理、快捷键操作提升沟通效率。界面简洁,适配多浏览器,无需额外安装,满足办公、跨境沟通等多场景需求。端到端加密保障隐私安全,让电脑端高效沟通更便捷。
Copyright © 2025 本站由 WhatsApp网页版 网站地图

联系我们

合作或咨询可通过如下方式:

网址:www.bft-whatsapp.com.cn

关注我们

WhatsApp - WhatsApp网页版【最新官网】二维码