WhatsApp - WhatsApp网页版【最新官网】
  • 首页
  • 问题解答
立即扫码
首页 包含"高效沟通 第2页"标签的文章
明确WhatsApp网页版目标,实现高效沟通与业务增长

明确WhatsApp网页版目标,实现高效沟通与业务增长

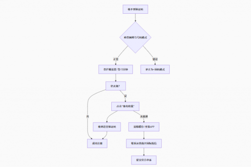
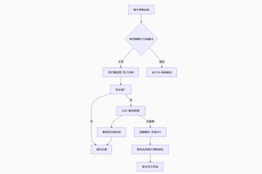
WhatsApp网页版目标设定全攻略:提升效率与沟通的终极指南目录导读什么是WhatsApp网页版?WhatsApp网页版的核心功能与优势如何设定目标以最大化利用WhatsApp网页版常见问题解答(F...

whatsapp 2025-11-12 19 #高效沟通 #业务增长

精通WhatsApp网页版,高效沟通与教育培训指南

精通WhatsApp网页版,高效沟通与教育培训指南

WhatsApp网页版在培训教育领域的应用与优势全解析目录导读WhatsApp网页版简介WhatsApp网页版在培训教育中的核心优势如何利用WhatsApp网页版优化教学流程实际应用案例分享常见问题解...

whatsapp 2025-11-12 10 #WhatsApp网页版 #高效沟通

善用WhatsApp网页版,解锁高效沟通与便捷管理的资源优势

善用WhatsApp网页版,解锁高效沟通与便捷管理的资源优势

WhatsApp网页版资源优势解析:提升沟通效率与商业价值目录导读WhatsApp网页版简介资源优势详解实际应用场景常见问题解答总结与展望WhatsApp网页版简介WhatsApp网页版是Meta公司...

whatsapp 2025-11-12 6 #WhatsApp网页版 #高效沟通

稳定可靠,高效沟通,WhatsApp网页版的卓越性能

稳定可靠,高效沟通,WhatsApp网页版的卓越性能

WhatsApp网页版性能稳定:提升办公效率的终极指南目录导读WhatsApp网页版简介性能稳定的核心优势如何优化使用体验常见问题与解决方案未来发展趋势问答环节WhatsApp网页版简介WhatsAp...

whatsapp 2025-11-12 5 #稳定可靠 #高效沟通

解锁高效沟通,探索WhatsApp网页版的强大功能

解锁高效沟通,探索WhatsApp网页版的强大功能

WhatsApp网页版:解锁高效沟通的强大功能全解析目录导读什么是WhatsApp网页版?核心功能:为什么它如此强大?多设备同步与无缝连接文件传输与媒体共享群组管理与高效协作如何使用WhatsApp网...

whatsapp 2025-11-12 6 #WhatsApp网页版 #高效沟通

解锁高效沟通,多样场景下的WhatsApp网页版应用指南

解锁高效沟通,多样场景下的WhatsApp网页版应用指南

WhatsApp网页版:解锁多样场景的高效沟通新方式目录导读WhatsApp网页版简介办公场景中的应用教育学习中的便利电商客服的高效管理团队协作的优势个人生活的灵活运用常见问题解答WhatsApp网页...

whatsapp 2025-11-12 6 #WhatsApp网页版 #高效沟通

WhatsApp网页版,解锁高效沟通的专属功能

WhatsApp网页版,解锁高效沟通的专属功能

WhatsApp网页版专属功能全解析:提升沟通效率的隐藏利器目录导读WhatsApp网页版简介与登录方式多设备同时在线:突破手机依赖的革新文件传输与媒体管理优化快捷回复与标签分类功能隐私保护与安全增强...

whatsapp 2025-11-12 7 #WhatsApp网页版 #高效沟通

掌握WhatsApp网页版,高效沟通必备技能培训

掌握WhatsApp网页版,高效沟通必备技能培训

掌握WhatsApp网页版:技能培训的终极指南与高效沟通策略目录导读什么是WhatsApp网页版?WhatsApp网页版在技能培训中的优势如何使用WhatsApp网页版进行技能培训常见问题与解决方案提...

whatsapp 2025-11-12 8 #WhatsApp网页版 #高效沟通

解锁高效沟通,WhatsApp网页版如何为企业与个人创造核心价值

解锁高效沟通,WhatsApp网页版如何为企业与个人创造核心价值

WhatsApp网页版:解锁高效沟通,重塑商业价值目录导读WhatsApp网页版简介核心功能与操作指南1 如何登录WhatsApp网页版2 关键功能解析WhatsApp网页版的价值创造1 提升个人沟通...

whatsapp 2025-11-11 10 #高效沟通 #核心价值

解锁高效沟通,掌握WhatsApp网页版的学习指南

解锁高效沟通,掌握WhatsApp网页版的学习指南

**WhatsApp网页版如何提升学习能力?全面指南与实用技巧目录导读WhatsApp网页版简介与学习潜力提升学习能力的核心功能解析高效学习方法与WhatsApp网页版结合常见问题解答(FAQ)总结与...

whatsapp 2025-11-11 8 #WhatsApp网页版 #高效沟通

首页 上页 1 2

随机图文

  • WhatsApp网页版为什么经常掉线

    WhatsApp网页版为什么经常掉线

    2025-10-29 0
  • WhatsApp网页版多设备功能支持哪些设备

    WhatsApp网页版多设备功能支持哪些设备

    2025-10-29 0
  • WhatsApp网页版远程登出所有设备

    WhatsApp网页版远程登出所有设备

    2025-10-29 0

最新文章

  • WhatsApp远程办公与沟通全攻略

    WhatsApp远程办公与沟通全攻略

    2025-11-21 0
  • 如何使用电脑登录WhatsApp网页版

    如何使用电脑登录WhatsApp网页版

    2025-11-21 0
  • WS网页版

    WS网页版

    2025-11-21 0
  • 长时间不活动,你的WhatsApp网页版会自动登出吗?

    长时间不活动,你的WhatsApp网页版会自动登出吗

    2025-11-21 0
  • 阻止消息外传,WhatsApp网页版防转发设置指南

    阻止消息外传,WhatsApp网页版防转发设置指南

    2025-11-21 0
  • 如何调整WhatsApp网页版的视频和图片画质

    如何调整WhatsApp网页版的视频和图片画质

    2025-11-21 0

热门文章

  • 1.WhatsApp网页版登录时如何保证安全
  • 2.WhatsApp网页版最新功能评测
  • 3.WhatsApp网页版多设备功能常见问题
  • 4.WhatsApp网页版未来更新计划
  • 5.WhatsApp网页版与桌面版区别
  • 6.WhatsApp网页版如何同时登录多台电脑
  • 7.WhatsApp网页版怎么联系客服
  • 8.WhatsApp网页版链接设备怎么解除绑定

关于本站

WhatsApp 网页版是官方推出的浏览器端通讯工具,手机扫码即可快速登录,实时同步手机端聊天记录与联系人。支持文字、图片、100MB 内文件传输及语音视频通话,群聊管理、快捷键操作提升沟通效率。界面简洁,适配多浏览器,无需额外安装,满足办公、跨境沟通等多场景需求。端到端加密保障隐私安全,让电脑端高效沟通更便捷。
Copyright © 2025 本站由 WhatsApp网页版 网站地图

联系我们

合作或咨询可通过如下方式:

网址:www.bft-whatsapp.com.cn

关注我们

WhatsApp - WhatsApp网页版【最新官网】二维码